Environmental Systems Engineering
The world is facing a complex challenge – The International Energy Agency (IEA) has predicted a doubling of global energy demand by 2030, the UN’s Food and Agriculture Organisation (FAO) predicts that the demand for foodstuffs will also double by 2030, and the International Food Policy Research Institute (IFPRI) has reported that the demand for water will increase by 30% in the same period. These increases in demand must be viewed against the backdrop of the latest report from the Intergovernmental Panel on Climate Change, which acknowledges human influence on the climate system. These interrelated issues provide a focus for the Sargent Centre's research on water recycling, wastewater treatment, and recovery of energy and material for waste or wastewater streams, with a particular emphasis on pushing the frontiers of microbial ecosystems for bioenergy production and waste treatment using systems thinking and methodologies. Current projects are concerned with the development and application of mathematical models with the aim of (i) improving the design, operation and control of existing environmental processes, and (ii) developing the next generation of environmental systems.
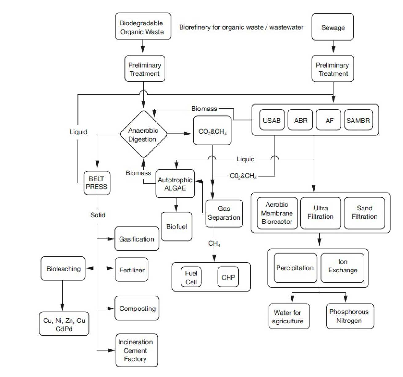
Polygeneration from Wastewater
While there seems to be a general consensus that wastewater (and wastewater sludge) is a potential source of valuable resources, and that the technology needed for such resource recovery is maturing, it is the lack of decision-making tools and design methodologies that is the primary problem in identifying the most sustainable solutions in a given geographic and cultural context. the Sargent Centre is working on the development and application of systematic model-based methodologies for the synthesis of wastewater resource recovery systems that are both economically attractive and sustainable. With the array of available treatment and recovery options growing steadily, superstructure modeling and optimization approaches are investigated, which use surrogate models constructed from commercial wastewater simulators. State-of-theart MINLP technology is applied to solve these problem, paying special attention to how uncertainty propagates throughout this methodology.
Integrated Water Networks for Freshwater Minimization
Due to the high demand of freshwater by the process industries, together with the drive for achieving sustainable development, water network synthesis problems have received increasing attention in the PSE community. In the objective of minimizing freshwater use and wastewater generation, water can be reused by channeling the effluent from a water-using operationto other operations, and possibly recycled to the operations where it was generated. In further reducing freshwater and wastewater flowrates after exhausting recovery opportunities viadirect reuse/recycle, water regeneration can be considered, which involves performing partial treatment on the effluent by using water treatment and purification units such as membranesand steam stripping prior to reuse/recycle.
The Sargent Centre is investigating the synthesis of optimal water networks in the `environomic’ sense – that is, maximizing economic profit and meeting certain environmental sustainability criteria at the same time – while complying with constraints on the water users and/ or final discharge limits to the environment. Our focus is on using superstructure optimization together with realistic regenerator models, which leads to challenging, nonconvex MINLP models. Industrial case studies of water networks in petroleum refineries with a large number of wastewater sources and sinks as well as multiple regenerators have revealed that state-of-the-art global optimization technology can be applied to tackle these problems rigorously, leading in certain cases to more than 50% annual savings in freshwater use. Our recent work has also investigated the problem of integrated water network synthesis under uncertainty in with risk management using the Conditional Value-at-Risk (CVaR) metric, showing that rigorous, risk-averse solutions too can be computed in reasonable time.
Among the alternatives for the sewage industry to reduce their energy consumption without compromising effluent quality, improving operational and process control strategies holds much promise. These strategies may be particularly useful for energy intensive processes such as activated sludge aeration, which can account for 45-75\% of a plant’s energy expenditure. Overall, it is estimated that energy consumption of most wastewater treatment plants (WWTPs) could be reduced by 10-40%. Nonetheless, WWTPs are comprised of a large number of treatment and separation units, which involve a great variety of processes acting on different time scales and interacting with each other via recycling loops. Failure to account for these interactions, e.g. by optimizing in a unit-wise manner, may not lead to the largest possible improvements and can even be detrimental overall.
Multi-Scale Modeling of Microalgae Culture
Microalgae have long been identified a promising candidate for biofuel production. These microorganisms have fast growth rates and a rich protein content, in addition to being able to produce and accumulate lipids under certain stress conditions. They are considered by many a viable alternative to conventional oil crops due to a higher biomass productivity and independence towards arable land and fresh water. Moreover, the downstream processing of microalgae in biorefineries opens the perspective for producing a wide spectrum of valuable products in addition to biofuel, including cosmetics, pharmaceuticals and nutraceuticals, while treating nutrient-rich effluents from wastewater treatment works or CO2 from power plant flue gas, all in the same process. Despite these promises, mass production of microlagae for large-scale biofuel production is yet to be demonstrated, especially in regards of their high nutrient requirements, the trade-off between biomass growth and lipid productivity, and the lipid extraction challenges.
The Sargent Centre is working on the development of multiscale dynamic models of microalgae culture with applications to process monitoring, control and optimization. Particularly important in outdoor culture systems, where the light irradiance varies greatly, are the processes of photoinhibition and photoacclimation, which can affect photoproduction significantly. The former is caused by an excess of light and occurs on a fast time scale of minutes, whereas the latter results from the adjustment of the light harvesting capacity to the incoming irradiance and takes place on a slow time scale of days. Our recent focus has been on relating these key photosynthetic processes to characteristic fluorescence fluxes as measured by Pulsed Amplitude Modulation (PAM) fluorometers. In combination with classical photosynthetic observations, such as oxygen production and biomass growth, these advances allow for determination of reliable estimates for many model parameters, leading to more reliable short- and long-term predictions. Future work will involve combining the developed models with CFD models describing the hydrodynamics of raceway ponds and closed photobioreactors.

Operational Improvements in Anaerobic Digestion Food Waste Plants
Food waste is a serious problem. In the UK alone, some 18 million tonnes are produced every year, of which roughly 6 million tonnes have to be collected by local authorities. Treating food waste in an anaerobic digester is cost-competitive with landfill and other alternatives, and it is more environmentally sustainable. In anaerobic digesters, food waste breaks down into methane gas, which is captured and sent to super-efficient gas engines to generate renewable electricity and heat. All that remains is a liquid fertilizer, rich in nutrients, which goes back onto the land to grow crops, substituting for fossil fuel derived fertilizers.
Despite these promises, the operation of anaerobic digestion food waste plants presents many challenges. Contaminants and inorganic materials not eliminated by the pre-treatment can accumulate in the digester, potentially impairing mixing and causing operational failures in downstream pumps. Historical data reveal that such failure rates depend greatly on the schedule of degritting operations as well as the moisture content of the pretreated food waste slurry. In response to this, the Sargent Centre is investigating the application of systems methodologies and tools to improve the scheduling operations and waster management in food waste plants.