Skip to main content Skip to search Skip to section menu Skip to sidebar menu View accessibility support page

Imperial College LondonImperial College London

Latest News

More News

Main Navigation

  • Study
    Close
    • Study overview
    • Courses
      Top Links
      • Search our courses
      • Explore subject areas
      • Chat to our students
      • Request information
      • Continuing professional development
      • Executive education
      • Adult education classes

       

    • Admissions
      Top Links
      • How to apply
      • Fees and funding
      • Accommodation
      • Student visas and immigration



    • Events, tasters and talks
    • Visit us
    • Undergraduate Open Days
    • Summer schools
    • Virtual tour
    • Help centreFind answers to frequently asked questions about studying at Imperial
    • International studentsLearn more about what Imperial has to offer students from around the world
    • Student lifeDiscover more about our entrepreneurial community, and life in London
  • Research & Innovation
    Close
    • Research and Innovation
    • Research support
      At a glance
      • Support for staff
      • Support for partners and business
      • ICT research computing support
    • About Imperial research
      At a glance
      • A-Z all research groups
      • Our research culture
      • Research Excellence Framework (REF)
    • Global Institutes
    • Centres of Excellence
    • Networks of Excellence
    • Funding opportunities
    • Impact case studiesRead case studies about Imperial research that has made a difference
    • Research newsThe latest research news from across the College
    • EnterpriseLearn how we support entrepreneurship and find research-driven solutions
  • Be Inspired
    Close
    • Be Inspired
    • Take part
      Top links
      • Schools Outreach
      • What's on at Imperial
      • Staff and student volunteering

       
       
    • Engage online
      Top links
      • Imperial news
      • Imperial Magazine
      • Imperial College Podcast
       
       
    • Societal engagement
    • The Great Exhibition Road Festival
    • Imperial Lates
    • Social media directory
    • Imperial StoriesThe very best features and opinion from the Imperial community
    • Student storiesFind out about life on campus from our team of student bloggers
    • Imperial TodaySubscribe to our daily newsletter and receive the best stories from Imperial direct to your inbox
  • About
    Close
    • About
    • Our leadership and strategy
      Overview
      • Imperial strategy
      • Academic Strategy
      • Governance structure
      • League tables
      • Global Imperial
    • Our people and values
      At a glance
      • President
      • Provost
      • Recognising our people
      • Search Imperial staff and researchers
      • Alumni stories
      • Equality diversity and inclusion
    • Our faculties and departments
    • Faculty of Engineering
    • Faculty of Medicine
    • Faculty of Natural Sciences
    • Imperial College Business School
    • Our campusesExplore our London locations
    • Our values and behavioursOur College Values both underpin and reflect our behaviour and are critical in shaping how we work
    • Sustainable ImperialWe will set a global benchmark for university sustainability
  • News
  • What's on
  • News
  • Give
  • A-Z
    • Close
    • Faculties and departments
    • Multidisciplinary networks, centres and institutes
    • Research groups
    • People finder
    • Administration and support services
  • Information for
    • Close
    • Prospective students
    • Current students
    • Alumni
    • Staff
    • Jobs at Imperial
    • Partners and business
    • Media
    • Donors
    • Parents
    • Conference organisers

Safety

Section Navigation

  • Close
  • Safety Overview
  • Who we are
  • A-Z Safety topics
    • Access control and permits
    • Accidents & incidents
    • Building safety
    • Driving on College business
    • Laboratory safety
      • Biological safety
        • Animal pathogens and animal products
        • Clinical research
        • GMO contained use
        • GMO deliberate release
        • Human pathogens
        • Human tissue, cells, excreta and body fluids
        • Invertebrates
        • Plant health
        • Risk Assessment Database And Register (RADAR)
        • Toxins
      • Chemical safety
        • Risk assessment for hazardous chemicals
        • Chemical waste disposal
        • Chemical weapons and precursors
      • Dangerous goods transportation
        • Biological substances Category A
        • Biological substances Category B
        • Genetically Modified Organisms
        • Transporting non-hazardous samples on dry ice
      • Decontamination of equipment & areas
      • Drug Precursors
      • Gases & cryogenics
        • Compressed gases
        • Cryogenic liquids
      • Local Exhaust Ventilation
      • Nanotechnology
      • Personal Protective Equipment
        • Types of Personal Protective Equipment (PPE)
        • Guidance and information
      • Radiation Safety
        • Electromagnetic Fields Safety
        • Ionising radiation safety
          • Before you start
          • Whilst you work
          • Finishing up
          • Radiation safety policy
          • Roles and responsibilities
          • Radioactive waste management
          • Amnesty
        • Laser safety
          • Laser Safety Training
          • Laser pointer safety
            • Laser pointer safety guidance
            • Laser pointer safety notice 2020
        • Ultraviolet Radiation Safety
      • Waste
        • Clinical waste
          • Clinical Waste Policy
          • Clinical Waste Legislation
          • Clinical Waste Code of Practice
    • Lone working
    • Manual handling
    • New starters and contractors
    • Office safety
    • Off-site working
      • Off Site Working Policy
      • Off Site Working - workflow and guidance
    • Out of hours
    • Safety management
      • Audit
      • Health and safety policy statement
      • Health and safety management system
        • Safety Management System Overview
        • Structure and Responsibilities
          • Line management structure
          • Safety management roles and responsibilities
        • Health and Safety Management Framework
      • Safety arrangements with partner organisations
        • MRC London Institute of Medical Sciences
        • Imperial College Healthcare NHS Trust
        • Chelsea and Westminster Hospital NHS Foundation Trust
        • Royal Brompton and Harefield NHS Foundation Trust
      • Safety information for Heads of Department
      • Safety management policies
      • Safety strategy
      • Format and implementation policy
      • Investigations
    • Work equipment
    • Learning from Incidents
      • Electrical Safety Incidents
        • IN004910 - unsafe flex on laser
        • IN016039 - Compressor fitted with 2 pin EU plug
        • IN016179 - Unsafe plug on lights
      • Pressure System Safety Incidents
        • IN015086 - dewar implosion
      • Chemical Safety Incidents
        • IN015711 - Ca3P2 reaction
        • IN015715 - corrosion leading to forming of peroxides
        • IN013262 - water tap attached to Fitotron disconnected
    • Noise
  • Emergencies
  • Newsletter
  • Safety Events
    • College Safety Forum
  • Safety Videos
  • Intranet
  • COVID-19 guidance
  • Home
  • Administration and support services
  • Safety
  • A-Z Safety topics
  • Safety management
  • Health and safety management system
  • Structure and Responsibilities
  • Line management structure

Line management structure

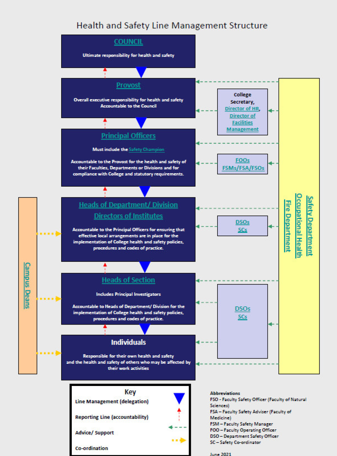
Click here for printable pdf with web links of the Line Management Structure [pdf]

Health and Safety Line Management Structure

A-Z Safety topics

  • Access control and permits
  • Accidents & incidents
  • Building safety
  • Driving on College business
  • Laboratory safety
    • Biological safety
      • Animal pathogens and animal products
      • Clinical research
      • GMO contained use
      • GMO deliberate release
      • Human pathogens
      • Human tissue, cells, excreta and body fluids
      • Invertebrates
      • Plant health
      • Risk Assessment Database And Register (RADAR)
      • Toxins
    • Chemical safety
      • Risk assessment for hazardous chemicals
      • Chemical waste disposal
      • Chemical weapons and precursors
    • Dangerous goods transportation
      • Biological substances Category A
      • Biological substances Category B
      • Genetically Modified Organisms
      • Transporting non-hazardous samples on dry ice
    • Decontamination of equipment & areas
    • Drug Precursors
    • Gases & cryogenics
      • Compressed gases
      • Cryogenic liquids
    • Local Exhaust Ventilation
    • Nanotechnology
    • Personal Protective Equipment
      • Types of Personal Protective Equipment (PPE)
      • Guidance and information
    • Radiation Safety
      • Electromagnetic Fields Safety
      • Ionising radiation safety
        • Before you start
        • Whilst you work
        • Finishing up
        • Radiation safety policy
        • Roles and responsibilities
        • Radioactive waste management
        • Amnesty
      • Laser safety
        • Laser Safety Training
        • Laser pointer safety
          • Laser pointer safety guidance
          • Laser pointer safety notice 2020
      • Ultraviolet Radiation Safety
    • Waste
      • Clinical waste
        • Clinical Waste Policy
        • Clinical Waste Legislation
        • Clinical Waste Code of Practice
  • Lone working
  • Manual handling
  • New starters and contractors
  • Office safety
  • Off-site working
    • Off Site Working Policy
    • Off Site Working - workflow and guidance
  • Out of hours
  • Safety management
    • Audit
    • Health and safety policy statement
    • Health and safety management system
      • Safety Management System Overview
      • Structure and Responsibilities
        • Line management structure
        • Safety management roles and responsibilities
      • Health and Safety Management Framework
    • Safety arrangements with partner organisations
      • MRC London Institute of Medical Sciences
      • Imperial College Healthcare NHS Trust
      • Chelsea and Westminster Hospital NHS Foundation Trust
      • Royal Brompton and Harefield NHS Foundation Trust
    • Safety information for Heads of Department
    • Safety management policies
    • Safety strategy
    • Format and implementation policy
    • Investigations
  • Work equipment
  • Learning from Incidents
    • Electrical Safety Incidents
      • IN004910 - unsafe flex on laser
      • IN016039 - Compressor fitted with 2 pin EU plug
      • IN016179 - Unsafe plug on lights
    • Pressure System Safety Incidents
      • IN015086 - dewar implosion
    • Chemical Safety Incidents
      • IN015711 - Ca3P2 reaction
      • IN015715 - corrosion leading to forming of peroxides
      • IN013262 - water tap attached to Fitotron disconnected
  • Noise

Contact & Links

Useful Links

Information for

  • Prospective students
  • Alumni
  • Jobs
  • Partners and business
  • Media
  • Donors
  • Parents
  • Conference organisers

Top links

  • Visit Imperial
  • Outlook web access
  • Contact ICT Service Desk
  • Library
  • Blackboard
  • Move Imperial

Students

  • Students main page
  • Imperial College Union
  • Student Hub
  • Careers Service
  • Imperial Mobile
  • Graduation
  • Term dates

Staff

  • Staff main page
  • ICIS
  • HR procedures
  • Pay and pensions
  • Research support
  • New staff information

Imperial partners

  • Imperial College Healthcare NHS Trust
  • Imperial College Academic Health Science Centre
  • Imperial College Health Partners
  • Imperial Consultants

A-Z

  • Faculties, departments and institutes
  • Research groups
  • Administration and support services
  • People finder

College Information

Imperial College London

Address

Imperial College London
South Kensington Campus

London SW7 2AZ, UK
tel: +44 (0)20 7589 5111
Campuses & maps

Follow Imperial

Facebook X, formerly known as Twitter You Tube Linked in Instagram TikTok

Site Information

  • Sitemap
  • Accessibility
  • Modern slavery statement
  • Privacy notice
  • Use of cookies
  • Report incorrect content
  • © 2026 Imperial College London
  • Log in