Safeguarding and child protection policy
Please find the Outreach safeguarding and child protection policy detailed below.
If you have any queries or concerns, you can contact us by emailing outreach@imperial.ac.uk.
Policy created: May 2018
Policy updated & approved: 5 December 2023
To be reviewed: September 2024
Accordion widget - safeguarding policy
- 1. Key contacts
- 2. Introduction
- 3. Who this policy applies to
- 4. External guidance
- 5. Keeping this policy up to date
- 6. Other relevant policies
- 7. Safe working practice
- 8. Recruitment and selection procedure
- 9. Risk assessment
- 10. Responding to child protection concerns
- Appendix 1: Types and signs of abuse
- Appendix 2: Preventing radicalisation and extremism ('The Prevent Duty')
- Appendix 3: Flow chart for reporting
- Appendix 4: Concern or Incident report forms
| Designated Safeguarding Leads (DSLs): | Dr Melanie Bottrill | 07808 100 453 |
|---|---|---|
| Dr Jennifer Cooke | 07729 603 376 | |
| Deputy Designated Safeguarding Leads (DDSLs): |
Kate Mulcahy | 07566 950 930 |
| Danielle Russo | 07743 975 587 | |
| Adolescent Mental Health First Aiders: | Dr Rebecca Speakman | 07566 950 957 |
| Shreya Sivadhass | 07563 555 605 | |
| Rebecca Sweeney | 07517 551 996 | |
| Fay Blake | 07513 713 544 | |
| Safeguarding email (non-urgent queries: | outreach.safeguarding@imperial.ac.uk |
If you want to seek advice, report any abuse or discuss concerns in relation to children external to the College, please contact the local safeguarding boards:
Hammersmith & Fulham - 020 8753 6600
Kensington and Chelsea - 020 7361 3013
Westminster - 020 7641 4000
Alternatively, you can contact the NSPCC and speak to their advisors for advice and support 24hrs a day on 0808 800 5000.
In a safeguarding emergency, you can also call the police on 999.
The Outreach and Student Recruitment teams within Imperial College London support over 10,000 young people aged 5 – 18 in a variety of activities and programmes each year. The aim of our teams is to inspire the next generation of students by providing information, supporting them by helping build their confidence and nurturing their potential to consider the STEM subjects at university. Throughout these activities we also aim to safeguard our participants and promote the welfare and health and safety of the young people who interact with the College by maintaining an open, safe and supportive environment on our programmes, including those that take place online.
Staff in the Outreach and Student Recruitment teams are committed to keeping children safe, and the welfare of children on our programmes is of the utmost importance. This is reflected within our policies and procedures and the planning and delivery of our programmes and activities. The creation and application of a Safeguarding & Child Protection Policy supports staff and volunteers within the organisation to work safely and confidently with the children on our programmes. Our policy aims to ensure that children are safe and appropriately supported, and that our staff and volunteers are informed and confident with respect to their roles. This policy will be reviewed annually in autumn by the DSLs, along with other policies and procedures following communication with, and feedback received from, our stakeholders.
It is unacceptable for a child to experience abuse of any kind, and we recognise our responsibility to safeguard the welfare of all children, regardless of age, disability, gender, race, religious belief, sexual orientation or identity. No child or group of children will be treated less favourably in being able to access services which meet their particular needs, especially in the case of children with additional needs. We are alert to the signs of abuse and neglect and follow our procedures to ensure that all children receive support and protection.
To keep children safe on our programmes and activities, we ensure that staff and volunteers are recruited in-line with statutory guidance and checked appropriately, that all staff and volunteers undertake appropriate safeguarding training, that all staff and volunteers adhere to the code of conduct (see section 7.3) and that all staff and volunteers understand how to respond to, and raise concerns about, a child or adult.
For the purposes of this policy, children are defined as individuals under the age of 18.
This policy applies to all staff within the Outreach and Student Recruitment teams (including senior managers), and volunteers, casual staff (including student ambassadors) and any individuals engaged in activities on behalf of the teams, including external collaborators. Any reference to ‘staff’ within this policy refers to all of these groups.
The nature of the activities run by our teams means there are a significant number of groups of people who are considered to be stakeholders, and who should be aware of, and understand, this policy, which is publicly available at https://www.imperial.ac.uk/be-inspired/schools-outreach/about-outreach-team/safeguarding-child-protection-policy/
Stakeholders include:
- Parents and carers
- Children on the programmes and activities
- Lecturers, academic and technical staff
- Schools and Local Authorities
- Halls of Residence staff and Vacation Staff
- Catering and campus services staff
- Commercial Operations staff involved in supporting summer school activity
- Security Officers and Management
- College Senior Management via the College's Safeguarding Committee
- Communications and Public Affairs staff
This policy has been drawn up on the basis of law and guidance that seeks to protect children, namely:
This policy is reviewed annually in autumn by the DSLs and was last updated on the date stated at the top of this document. If any changes are needed before the next annual review is due, these will be made as soon as reasonably practicable.
This policy should be read alongside our policies and procedures outlined below. These policies provide further information and guidance, and they can be found in the shared drive (for internal staff). For staff and volunteers external to the Outreach or Student Recruitment teams, these can be requested by emailing your point of contact within the teams.
- Imperial College London Child Protection Policy and Code of Practice
- Safety code of practice
- Online safety guidance
- Data Privacy Statement
- Risk assessments
- Lost child protocol
- Codes of Conduct for participants and staff
- Escalation policy for DSLs and staff
- Inappropriate Behaviour policy
7.1 Designated safeguarding leads
The responsibility for safeguarding children for the Outreach and Student Recruitment teams is shared between Dr Melanie Bottrill and Dr Jenny Cooke, known as the ‘DSLs’. Kate Mulcahy and Danielle Russo are the DDSLs and supports the DSLs and act as DSL when both are unavailable or absent. Contact details for the DSLs and DDSLs are provided at the beginning of this policy.
These members of staff have the necessary authority to take responsibility for safeguarding matters including committing resources and, where appropriate, supporting and directing other staff. The DSLs are responsible for:
- Raising awareness of this policy and ensuring that it is kept up to date and observed
- Liaising with Tri-borough Children's Social Care and the Tri-borough LADO (Local Authority Designated Officer) and with other external agencies, such as other local authorities, schools, the police and the Disclosure and Barring Service (DBS), as necessary
- Providing support, advice and guidance to other staff on an ongoing basis, and on specific safeguarding issues as required
- Ensuring that appropriate induction and training is provided to all staff for whom it is required and that a record is kept of all safeguarding training undertaken by staff.
7.2 Data capture and consent
The Outreach and Student Recruitment teams collect and use data in accordance with our data collection policy, collecting personal data in order to administer activities and for monitoring and evaluation purposes. When programmes and activities require multiple participant interventions, additional information is collected to ensure the safety and wellbeing of the individual participants.
All participants in face-to-face programmes will be expected to provide their medical and dietary requirements, including consent for the College to administer any medical attention that may be required in an emergency. Those taking part in programmes delivered online will be expected to provide any medical information that is pertinent to supporting them with their online programme. This information and additional consent forms regarding expected participant behaviour are required to be signed by a parent or guardian of the participant as well as the participant. This is to ensure that all parties are aware of the rules and programme expectations and have provided specific consent for the College to use the information gathered. These records will be deleted and / or destroyed once the programme or activity is concluded.
In instances where photography/filming will be taking place with children under the age of 13, a consent form must be signed by a parent or guardian of the participant as well as the participant themselves. For children over the age of 13, a consent form is not required, however a photography/filming statement must be shared with them with a clear explanation of how to opt out.
7.3 Training and induction
The DSLs/DDSLs have attended child protection training, and leading safeguarding training with the NSPCC, which equips them to identify, understand and respond appropriately to signs of possible abuse and neglect. The DSLs/DDSLs undertake refresher training every other year.
All College staff employed within the Outreach team who have direct contact with children are provided with introductory training in child protection via the NSPCC online course, and updates are provided annually by the DSLs/DDSLs to those staff. All College staff employed in Outreach are expected to read ‘Keeping Children Safe in Education’ annually. All staff must also undertake the College’s online safeguarding training course as part of Imperial Essentials and the College's online Prevent Duty course.
All students employed as paid ambassadors or tutors on programmes and activities undertake training by the DSLs/DDSLs to provide an introduction to safeguarding and our policies and procedures on commencement of employment. Any ambassador wishing to undertake intensive summer school activities must attend further in-depth summer school training, which acts to refresh the basic principles of our safeguarding training and provide support for new situations and scenarios. Any ambassador or tutor engaged in delivering online programmes will also receive additional training proportional to the depth of engagement in online conduct and keeping young people safe online.
All staff and ambassadors engaged with intensive summer schools and programmes of activities are trained to understand the safeguarding policies and procedures and are trained to identify signs of possible abuse and neglect, inappropriate behaviour of children, and adults, radicalisation and how to respond in a timely and appropriate way.
7.4 Code of conduct for staff and volunteers
We provide an environment where all children are respected and kept safe.
All staff engaged in activities are expected to follow the rules within this policy. All staff are also expected to understand and follow the rules within the staff, student and volunteer code of conduct. These documents outline the expectations for all staff with regard to children and interactions within the team.
General principles
All staff and volunteers should:
- Treat the safety and welfare of children as paramount at all times
- Treat all members of the activities and programmes, including children, and colleagues, with consideration and respect
- Model appropriate behaviour for the children to follow, e.g., this would exclude bullying, racism, sexism, aggression, but include friendliness, respect, openness and tolerance
- Report and challenge abusive adult activities, such as ridicule or bullying
- Adhere to the principles and procedures contained in this policy
- Be alert to any behaviour that may indicate that a child is at risk of harm
- Share any concerns about a child, or another adult’s behaviour, to the DSL(s)
- Ensure that the risk assessment is followed for activities to minimise risks to our participants and staff
- Avoid unnecessary physical contact with a child
- Take steps to ensure that they are not alone with a child, and if this is unavoidable take steps to ensure that they can be observed by others
- Not share personal information with a child (e.g., phone number, address, email address, social media profiles)
- Not engage with children or parents/guardians on any form of social media site, and report attempts to the programme manager or the DSL(s)
- Not make suggestive or inappropriate comments to, or about a child, even as banter
- Never condone inappropriate behaviour by children or staff
- Refrain from any action that would bring the College, our teams or our programmes and activities into disrepute
- Use appropriate language at all times
- Never enter the room of a residential participant alone. Only senior residential assistants, programme managers and DSL(s) may enter the bedroom of a child on a programme and another adult must observe them.
If staff or volunteers feel uncomfortable in any situation, they should speak to the activity/programme manager, senior residential assistant or DSL without delay for advice and support.
Confidentiality
Safeguarding matters are highly sensitive and must not be discussed with those outside of the teams, unless it is in the context of a necessary external referral (which will typically be made by the DSL, the Director of Safeguarding or the Director of Student Services). The only exception to this will be sharing of best practice and advice and guidance between the DSLs in Outreach and staff involved in safeguarding in other College divisions and all conversations will be anonymised and confidential.
Staff who are temporarily or casually employed as ambassadors or activity leaders are not permitted to discuss anything to do with individuals on the programmes or within activities with parents or other stakeholders. If conversations are required with parents or other stakeholders, it must be the DSL, programme leaders or other senior managers who undertake this.
No staff member should guarantee confidentiality to children or adults wishing to tell them about something serious. You can say that you will pass on information in confidence only to the people who must be told in order to ensure that the appropriate action is taken. You can also reassure those involved that the team will take all available steps to protect the informant from any retaliation or unnecessary stress that may occur after a disclosure has been made.
Health and safety
All staff are obliged to ensure the health and safety of every participant on our programmes and activities by following the risk assessments provided to them and observing the code of conduct and other instructions provided to them by senior staff. All staff should be aware that children have a lack of experience, are often unaware of potential risks and have a reduced perception of risk compared to adults. Therefore, staff need to consider what additional guidance, training and measures need to be put into place to ensure their safety.
Fitness to work
Staff must not be under the influence of alcohol, or any other substance, which may affect their ability to work on activities and programmes. If there is any doubt about an individual’s ability to work, they will be removed from duty pending investigation.
If staff are taking medication which may affect their ability to work, they must report this to the programme manager before commencing work so a discussion can be had to decide how to proceed with their involvement with the programme.
Use of mobile phones, cameras and devices
Staff and volunteers are encouraged to use discretion with the use of personal mobile phones on programmes and activities. Staff and volunteers should not use their phones when working on programmes unless it is necessary for the activity being delivered. It is prohibited for staff or volunteers to take screen shots, pictures or films of participants on personal devices (e.g., cameras, mobile phones, laptops), and anyone wishing to take photos or film for work related purposes should use a College owned device, after seeking permission or receiving instruction from the programme manager.
Staff and volunteers are expected to act responsibly when using the internet during programmes and activities. The viewing of content not related to the programmes or activities is discouraged. Internet use for all staff, volunteers and programme participants during programmes must be within the IT code of conduct contained in the behaviour policy (where applicable), and children must be supervised when using content from the internet on College owned machines.
Staff use of social networking sites
Any staff member or volunteer should be aware of the Outreach and Student Recruitment teams code of conduct for use of social networking sites.
Staff and volunteers are allowed to have their own personal profiles on whichever platform(s) they choose, but they must retain an awareness of the public nature of these sites, and we request that appropriate privacy settings are in place to prevent children from accessing their profiles on these sites. It is recognised that it is impossible to prevent unsolicited requests or messages from children, and as such, staff are required to decline the request and inform their programme manager who should inform the DSL(s).
If a virtual learning environment (VLE) or other online platform is being used for a programme, these online platforms should have the appropriate security and anonymity settings in place. Best practice guidance in use on online platforms and online engagement is provided in the Outreach and Student Recruitment online activity guidance document.
The Outreach and Student Recruitment teams practice safe recruitment procedures and check the suitability of staff and volunteers for roles with regular contact with children, including those who process sensitive information and data relating to children. Statutory procedures for checking the suitability of staff who work with children are always followed, including obtaining enhanced criminal records checks and barred list checks via the DBS. All processes are compliant with Imperial’s Equal Opportunities Policy. On occasion, staff of a specific gender may be required to work on programmes (e.g., for residential supervisors) and on these occasions this recruitment will be undertaken with consultation from HR.
Further information on this area can be found in the College’s recruitment guidance.
We recognise two categories of people that work on our programmes and activities – those who regularly undertake work with children (regulated activities), and those who engage in ‘one-off’ activities (unregulated activities). These types of activities are approached differently, according to our assessment of the risk.
The suitability of everybody who is permitted unsupervised contact with children will be checked. Visitors to programmes and activities run by our teams will always be supervised, as will any person working with our participants for whom DBS checks cannot be obtained
It is the responsibility of the programme / activity manager to ensure that all risk assessments for activities involving children are prepared in advance and are communicated to all staff and volunteers in advance of the children arriving at the College, engaging in online activity or programmes or undertaking activity in schools or other external sites. The procedure for preparing a risk assessment is outlined in the Outreach and Student Recruitment Safety Code of Conduct (available on request to temporary or casual staff or volunteers). Staff who are conducting these risk assessments should be aware of the increased risk that children face within the College environment and build this into their risk assessment, seeking guidance from their Department Safety Officer where required.
It is considered standard practice to have an overall event / programme risk assessment in place, suitable for the type of event planned, prepared in collaboration with the event / programme leader and the Safety Officer, and for each individual activity to have a separate activity risk assessment that focuses on the child as well as adults that could be affected by the activity.
The event / programme risk assessment should include the following:
- Specific guidance and acknowledgement of the increased supervision and support required for children due to their decreased perception of risk and lack of experience
- Identification of risks to children from external adults and how this is managed
- Identification of how the risks associated with arrival and departure of children from programmes and activities will be managed
- Identification of groups of children who may specifically be at risk
- Identification of potential harm and actions for preventing harm
- Outline suitability of staff, including appropriate checks and supervision in place to ensure they can work with children.
- The Outreach and Student Recruitment teams’ online activity guidance contains information on how to conduct a risk assessment for activities or programmes that predominantly take place online.
10. 1 What to do if you are concerned about a child's welfare
All staff should be aware of the signs of abuse and neglect, or other issues of concern in a child's life, at home, or elsewhere. A list of types of abuse and potential signs that a child is being abused are set out in Appendix 1 to this policy. All staff and volunteers are expected to be watchful and observant of these signs and ensure all concerns are reported as outlined in this policy.
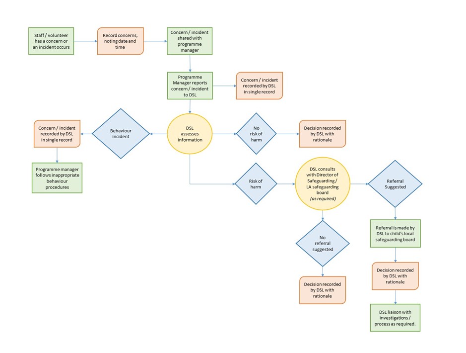
If you have any concerns about a child, you should follow the procedures outlined in the programme risk assessment and raise these with the D/DSL(s) using the contact numbers provided on the front page of this policy. Further information is available in Appendix 3.
Procedure for making external referrals
It is everyone’s responsibility to ensure that concerns are reported, and appropriate action is taken.
Once the DSL is alerted to a concern, the DSL will discuss the matter with the person reporting and will decide on an appropriate course of action, as outlined in Appendix 3.
If it appears that a child has suffered or is likely to suffer significant harm, the DSL will immediately make a report to the Children’s Social Care in the Local Authority where the child is resident, or, in an emergency, to the police.
If a child has not suffered and is not at risk of suffering serious harm, but is in need of additional support, the DSL will take steps to initiate this support process with the local agency. For children who are not resident on summer schools or engaged in long-term cohort programmes, the usual course of action would be to contact the safeguarding lead of their school. For those who are in regular contact with the University, the usual course would be to contact the local authority in which the child is resident and inform the safeguarding lead of their school.
If concerns are raised about the conduct or suitability of a member of College staff, the DSL will refer the matter to the College’s Director of Safeguarding who will take relevant action as outlined in the College’s Safeguarding policy. If concerns are raised about the conduct or suitability of a student engaged as a staff member (e.g., an ambassador), the DSL will refer the matter to the Director/ Deputy Director of Student Services or a suitable member of College senior staff within the student’s department.
A record of all referrals made, and any resulting action will be kept by the DSL(s) electronically in a restricted folder in MS Teams.
10.2 How to respond if a child raises a concern
Staff and volunteers should always listen to a child who wants to talk about a concern. If a child tells you something which suggests that they know about or have been a victim of child abuse or neglect, it is important that you:
- Remain calm
- Listen carefully to what the child says, allowing them to talk at their own pace
- Be comforting and sympathetic
- Ensure that the child feels as little responsibility as possible
- Not to make any suggestions to the child regarding how the incident may have happened, therefore do not question the child except to clarify what they are saying
- Do not promise to keep the matter secret
- Tell the child what will happen next, and reassure them
- Write down exactly what the child says or what actions concern you, and what you have said in response as soon as possible, using the child’s own words as far as you can. All notes should be timed, dated and signed, with your name printed alongside the signature, using the concern or incident form where possible (see section 10.5)
- Report the matter to the programme manager immediately, who will escalate to the DSL (please refer to annex 3), and the DSL will decide whether it is appropriate to make an external referral. If the concern involves the programme manager, the DSL may be contacted directly.
- Do not make assumptions about who the allegation might concern
- Seek support if you feel distressed from the programme manager or DSL who will signpost to appropriate people and / or resources.
There are a number of ways in which a child or an adult may raise concerns about a child’s welfare, and these include (but are not exhaustive – for more information see Appendix 1):
- A child may tell you about their abuse or another child’s abuse directly
- Someone else might report that a child has reported to them, or that they believe a child is being or has been abused
- A child may show signs of physical injury, with no satisfactory explanation
- The behaviour of a child may indicate they are being abused
- Observation of a child abusing another, or an adult abusing a child
- A person may be acting suspiciously around children
10.3 Whistle blowing and duty to report concerns and suspicions
All staff have a responsibility to report any concerns about improper, poor or unsafe practice, including in relation to the care and protection of children.
If you have concerns about the behaviour of a colleague or if you believe that best practice is not being adhered to, or that a practice may put a child or children at risk, you should follow this procedure.
In the first instance you should raise the matter immediately with the DSL(s), or the DDSL(s) if the DSL(s) are not available. You can also escalate the concern to the Director of Outreach if the concern is about one of the DSLs.
Any matters raised will be taken seriously and dealt with fairly and promptly. No member of staff will suffer a detriment or be disciplined for raising a genuine concern about unsafe practice, provided that they do so with good intentions.
10.4 Procedure if an allegation is made against a member of staff or volunteer
Allegations of abuse may arise against any person who comes into contact with children. If you think, for whatever reason (including where a child has disclosed abuse) that another member of staff or a volunteer has harmed or may have harmed a child, may be unsuitable to work with children and/or may pose a risk of harm to children, you should inform the DSL(s) immediately. Should the allegation concern the DSL(s), you should report to the Director of Outreach.
In the event that an allegation of abuse is made against a member of College staff, the DSLs will follow the College guidance within the central Child Protection and Safeguarding Code of Conduct.
10.5 Concern or incident reporting procedure
Staff and volunteers are provided with electronic or hard copies of Concern or Incident report forms (CIR form) when engaged with participants on activities or programmes. These forms are structured to enable those who may need to report concerns about a child or adult, or a specific incident, to the programme manager(s) or DSL(s) with ease. These can be found in Appendix 4.
Staff and volunteers receive a briefing on how to use these forms as part of their safeguarding training. This includes the importance of providing the account in their own words or the child’s own words (if reporting something disclosed to them), the importance of providing times / dates and witnesses where possible, and that any follow-up or outcomes that occurred at the time are also outlined on these forms.
Forms should be returned to the programme manager (or designated individual with responsibility for collecting the information) as soon as possible after the incident or concern is observed. On a summer school or event this is typically at the end of the working day, with the exception of any urgent incidents or concerns related to safeguarding which should be escalated immediately. These forms will then be passed on to the delegated person for entry into the single reporting record held for each programme. Behavioural incidents will be dealt with following the Outreach inappropriate behaviour protocol. Safeguarding or welfare incidents will be dealt with according to this policy via the DSL(s).
Abuse is a form of maltreatment of a child. Somebody may abuse a child by inflicting harm, or by failing to act to prevent harm. A child may be abused by an adult or adults or another child or children, and it is important to recognise that abusers can be any gender. As well as in person, abuse can take place wholly online and technology may also be used to facilitate abuse off-line.
Types of abuse
This is a non-exhaustive list of abuse:
Neglect
Defined as persistent or severe neglect of a child, likely to result in significant impairment of the child’s health or development. For example:
- Failure to provide adequate food, clothing or shelter
- Failure to protect from physical or emotional harm
- Failure to meet child’s basic emotional needs
- Failure to ensure adequate supervision
- Failure to ensure access to appropriate medical care
Physical abuse
Defined as deliberate or intended injury to a child. For example:
- Hitting, shaking, throwing, burning, scalding, drowning, suffocating, or poisoning
- Deliberate inducement of an illness.
Sexual abuse
Defined as actual or likely sexual exploitation. For example:
- Use of force or enticement to take part in sexual activity - penetrative or non-penetrative
- Involvement in non-contact activities such as looking at or making abusive images
- Encouraging children to watch sexual activities
- Encouraging children to behave in sexually inappropriate ways
- Involving children in looking at, or in the production of, sexual images
- Grooming a child in preparation for abuse
- Any sexual activity with a child under the age of 16 (with or without their consent)
Note that this can happen in an online environment as well as in person.
Emotional abuse
Defined as persistent or severe emotional ill treatment or rejection which adversely affects the child’s emotional and behavioural development conveying to a child that they are worthless, unloved or inadequate. For example:
- Overprotection, limiting exploration and learning, preventing normal social interaction or imposing inappropriate expectations.
- Causing a child to feel frightened or in danger by the witnessing of violence towards another person whether domestic or not.
Note that this can happen in an online environment as well as in person.
Online abuse
Defined as any type of abuse that happens on the internet. It can happen across any device that is connected to the web, and it can happen anywhere online including social media, messaging apps, text messages, emails, online chats, online gaming and live streaming sites. Examples include:
- Cyberbullying, which is any type of bullying that takes place online
- Online grooming, which is where someone builds a relationship online with a child so they can abuse, exploit or traffic them
- Sexting which is abusive if someone is coerced or pressured into sharing sexual, naked or semi-naked images of themselves or others or sending sexual messages.
Child on child abuse
This is the abuse of children by other children. It is most likely to include, but is not limited to:
- Bullying and / or cyberbullying
- Physical abuse (hitting, biting, kicking or otherwise causing physical harm)
- Sexual violence, sexual harassment, upskirting and sexting
- Initiation / hazing, violence and rituals
- Abuse in intimate personal relationships between children.
Female genital mutilation
This is all procedures that involve partial or total removal of the external female genitalia, or other injury to the female genital organs for non-medical reasons.
Child criminal exploitation
Children being forced or manipulated into committing crimes such as transporting drugs or money, shoplifting or violent crime.
Domestic Abuse
This abuse can happen as a one-off incident or over time. Children can be victims of domestic abuse, witness domestic abuse or experience it within their own intimate relationships. It can include:
- Psychological abuse
- Sexual Abuse
- Financial Abuse
- Physical Abuse
- Emotional Abuse
The signs of abuse
Being aware of the signs of abuse is the best way to help children. Staff and volunteers should make themselves aware of the signs so they can identify children who may need support.
The list below is not exhaustive but outlines the common signs of abuse. Staff and volunteers should realise that not all who are being abused exhibit external signs of this abuse, and sometimes children don’t recognise that they are being abused or neglected.
Physical signs of abuse and neglect
Signs of abuse and neglect can include:
- Injuries to parts of the body where accidents are unlikely, such as thighs, back, abdomen
- Respiratory problems from drowning, suffocation or poisoning
- Untreated or inadequately treated injuries
- Bruising which looks like hand or finger marks
- Cigarette burns, human bites
- Abdominal pain
- Headaches
- Scarring, scalds and burns
- Sexually transmitted infection/diseases
- Pain/itching/bleeding/bruising/discharge to the genital area/anus
- Urinary infections
- Difficulty walking or sitting
- Persistent sore throats
- Untreated health/dental issues
- Poor hygiene
- Poorly clothed, with inadequate protection from the weather
- Regularly left alone, or in the charge of siblings who are not old enough to look after them properly.
Behavioural signs of abuse and neglect
If a child is being abused, their behaviour may change in a number of ways. For example, they may:
- Behave aggressively or be disruptive, act out, demand attention and require more behavioural support than other children
- Become angry or disinterested and/or show little creativity
- Become sad, withdrawn or depressed
- Exhibit sleeping problems
- Exhibit inappropriate sexual knowledge for their age or sexualised drawings or behaviour in their play with other children
- Refuse to change their clothes for activities or participate in physical activities
- Develop eating disorders
- Self-harm
- Lack confidence or have low self-esteem
- Display a sudden change in behaviour – aggression, extroversion, depression, withdrawn
- Exhibit attention seeking behaviour, hyperactivity or a low attention span
- Appear frightened of parents or family members
- Display indiscriminate attachment
- Suffer from anxiety/irritability
- Have poor peer relationships
- Have frequent visits to the toilet (possible urinary infection)
- Spend more or less time online, texting, gaming or using social media
- Become more secretive about who they are talking to or what they are doing online.
Signs that a parent or other responsible adult may be abusing or neglecting a child
The parent/adult may:
- Offer conflicting or unconvincing explanations of any injuries to the child
- Appear indifferent to, or overtly rejects, the child
- Deny existence of or blames the child for the child's problems at home or on the programmes
- Display unrealistic expectations of the child i.e. demands a level of academic or physical performance of which they are not capable
- See and describe the child as worthless, burdensome or in another negative light
- Refuse offers of help for the child's problems
- Be isolated physically/emotionally.
If a child is being groomed, there are indicators within an adult’s behaviour that may become apparent. However, it is important to realise that not all adults who are grooming will show these signs, and not all adults who show these signs are grooming. It is unlikely that in the activities and programmes the Outreach and Student Recruitment teams run, that staff will come across these signs, but they are highlighted for awareness.
- Overly affectionate behaviour with a child
- Affording special attention or preferential treatment to a child
- Excessive time spent with a child outside of the organisation
- Frequently spending time with a child in private or isolated areas
- Making friends with a child's parents and visiting their home
- Acting as a particular child's confidante
- Giving small gifts, money, toys, cards, letters to a child
- Flirtatious behaviour or making suggestive remarks or comments of a sexual nature around a child.
The Outreach and Student Recruitment teams recognises their duty to have due regard to the need to prevent children from being drawn into terrorism, and to support those who may be vulnerable to radicalisation. Additional information can be sought from the College’s Prevent guidance.
In accordance with the Prevent Duty, all staff who have regular contact with under-18s will be provided with introductory training to outline:
- The risk of children being drawn into extremism
- How to identify individual children who may be at risk of radicalisation and what to do to support them.
Staff are expected to be vigilant, reporting any concerns to the DSL(s), who will follow the College procedure for raising concerns.
Staff should be aware that children are vulnerable to radicalisation, regardless of their age, and there is no single ideology that Prevent focuses on. Parents, teachers, peers and social media can all be sources that feed extremism in children.
Factors that contribute to a child potentially being drawn into terrorism are often categorised into ‘push’ and ‘pull’ factors. Push factors are those that make a child vulnerable to extremism – e.g., rejection, identity crisis, sense of injustice, personal grievances. Pull factors are those that make terrorism / extremism attractive to the child – e.g., empowerment, group identity, and adventure. It is important to note that propaganda from extremist groups can be very sophisticated, focusing on family values and heroism.
Indicators that a child is at risk could include the following:
- Glorification of violence
- Condoning or justifying killing
- Belief in conspiracy theories
- Use of extremist symbolism
- Closed to new views or discussions
- Intolerance
- Dehumanisation of other groups of people
For the purposes of this policy, it is important to note that safeguarding children from radicalisation is no different from safeguarding them from other forms of harm.
This flow chart outlines the process of reporting and documenting concerns about children on Outreach or Student Recruitment programmes and activities. Where a member of staff (either a College staff member or College student) is of concern, the escalation policy is also followed.
