Safety
COVID-19
In order to operate the Design Engineering buildings and activities safely appropriate safety measures are being put in place to minimise the transmission risk of COVID19. The information and policies on this page are under continual review and will be updated regularly.
The wider college policies can be found on the Faculty safety page.
***Please read the Imperial College Code of Conduct***
On campus, wearing a face covering is essential now in most locations. A face coverings should cover both your mouth and nose. When you return to campus, you will receive a pack that includes three reusable face coverings, hand sanitiser and anti-viral wipes. College is making provisions to continue this at the start of term for all returnees.
Please see the 'Face Coverings' tab for further information.
Covid-19
- Communal Spaces and Cleaning Services
- Access
- Entering DE Buildings
- Face Coverings
- Lone Working
- Post
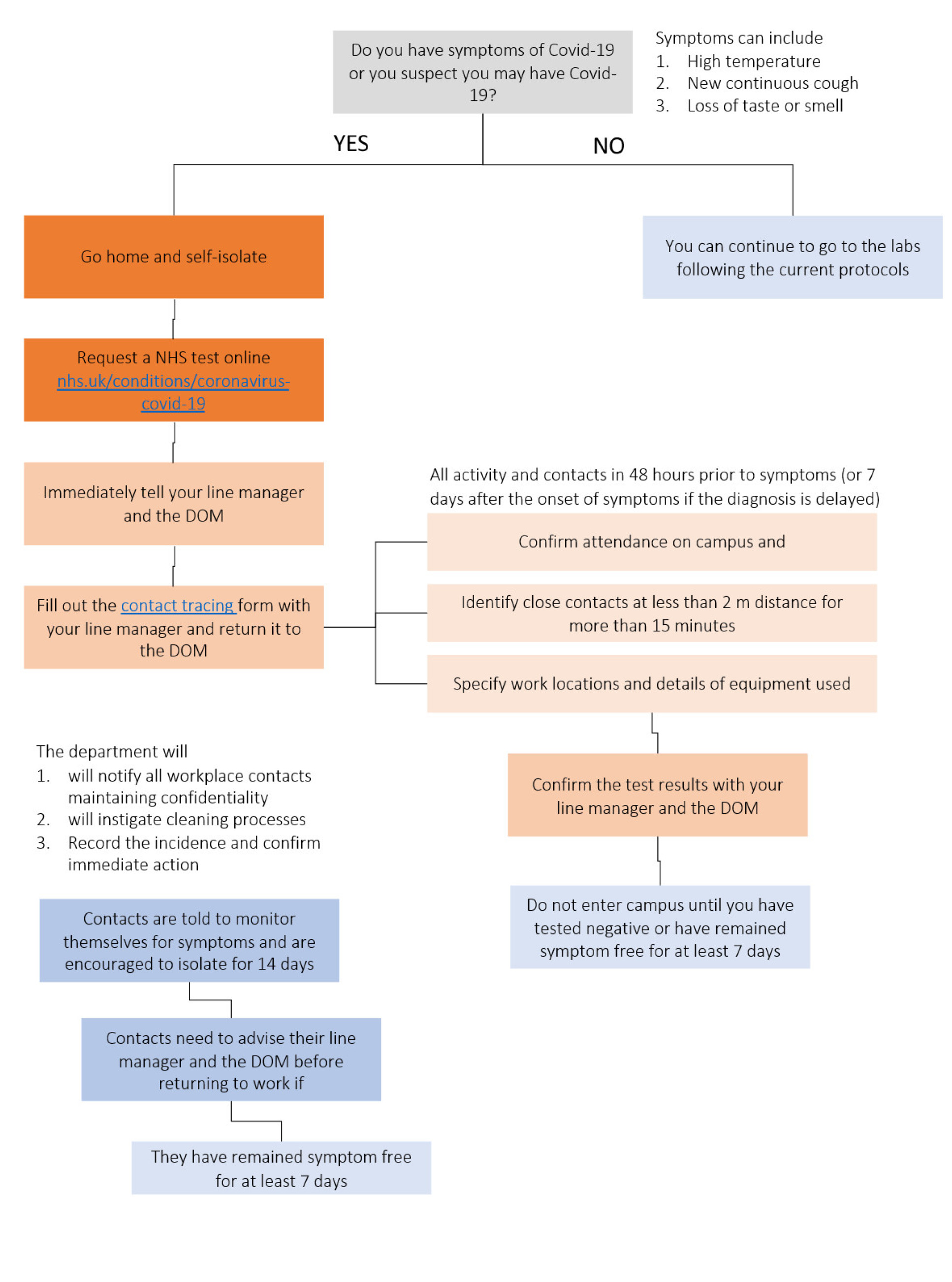
- Suspected or confirmed Covid-19?
- Travel
We request that where possible you keep your movements around Design Engineering, and campus as a whole, to a minimum. Please use the Level 2 Break Out space as a communal space to have lunch etc away from laboratory and teaching spaces if needs be. Please be vigilant in keeping this space tidy during this period of reduced cleaning services and respect others in this space.
Normal cleaning services have resumed in all Design Engineering buildings. This includes replenishing hand sanitizer provisions at building entrances and wash stations. If you find an urgent cleaning matter please alert Connor Myant or Natalia Goehring immediately.
Normal swipe card access has resumed. If you have a problem with you swipe card access please contact Ingrid Logan, Natalia Goehring or Connor Myant.
You should continue to work from home where possible, and;
- If your presence on Campus is not essential
- If you have been informed that you belong to a clinically vulnerable group and you need to self-isolate. (Please notify your line manager).
- You are showing any of the common symptoms of COVID-19 (new, continuous cough; high temperature; loss or change to your sense of smell or taste). Anyone with symptoms must self-isolate for 7 days from when their symptoms started.
You live with or have been in close contact (within 2 metres for more than 15 minutes) with someone who has the symptoms or tested positive for COVID-19. You must self-isolate for 14 days from when the person you live with or have been in contact with started displaying the symptoms.
Research students who cannot continue to undertake their research from home and require access to laboratories for their work can return to campus, following agreement from their supervisor and/or department.
When coming into work please observe the following guidelines;
- Adhere to social distancing rules.
- Wear a face covering when visiting or walking around communal areas (e.g. welfare areas, moving from an area to another), where social distancing (<2m, >15 minutes) may not always be possible.
- Observe good respiratory etiquette. Sneeze or cough into a tissue or your elbow. Dispose of the tissue into a bin immediately and wash your hands.
- Wash your hands upon entering, and regularly (handwash soap is available in all DE restrooms, hand sanitiser stations are being installed at the entrances)
- Please wipe down equipment in communal areas (e.g. shared desk). At the beginning and end of use.
On your first day back a welcome pack comprising of re-usable face coverings, hand sanitiser, and multi-surface wipes will be available.
On campus it’s essential to wear a face covering:
- Walking around campus
- Cafes and welfare spaces
- Lecture theatres
- Teaching rooms
- Halls of residence
- Travelling on public transport
In addition it is essential to wear a face covering in all Design Engineering sites:
- Walking around DE buildings
- Communal spaces
- Shared offices
- Shared laboratories
View the guidance for students about safety on campus
View the safety guidance for staff
If you are conducting work in a laboratory where respiratory PPE is required, this must take priority over a face covering. You may need to consider additional cleaning procedures for the PPE or use alternative disposable products.
If you are conducting work in a laboratory where transmission of harmful substances is possible then disposable single use face coverings should be worn.
Due to the increased safety measures to combat COVID-19 the likelihood of lone working will increase. Please discuss the implications of this with your supervisor, this may involve reviewing existing Risk Assessments. If it is safe for you to conduct your work alone please complete a Lone Working request form, found here.
As activities slowly return to campus you may need to start ordering items for campus delivery. For now we are not in a position to have items sent directly to the Dyson Building. Instead please use the SK south stores. The address is;
South Stores (Chemistry),
South Kensington,
Imperial College London,
Frankland Road,
SW7 2AZ
From there, all Royal mail post will be delivered/dropped to the normal mail point on level 3 (admin office in/out tray). Please be aware that there are still restrictions on who is allowed access to campus so please insure anything that is delivered to college is essential and work related.
There are clear guidelines for students, staff and line managers to follow in the case of suspected and confirmed Covid-19 cases at Imperial College. Find the information here.

The college’s COVID-19 Contact Tracing Hub (CCT Hub) is here to help you if you’ve had a positive test result for COVID-19, whether you’re a student or a member of staff.
If you’ve had a positive result from NHS testing, please complete this online questionnaire.
If you’ve had a positive result from the College Testing Scheme the CCT Hub will contact you directly to ask you to complete a questionnaire. Please check your inbox for a message from covidcthub@imperial.ac.uk.
Find out more about the CCT Hub and the contact tracing process on the website.
The current advice is to avoid public transport if possible and seek alternative means of transportation.
For Staff who wish to drive in there is limited parking available. You will need to request a space from Sarah Wissing (s.wissing@imperial.ac.uk) no later than 5pm the Wednesday before, and provide the following details;
- Name
- Car reg
- Days with entry and exit times
For those cycling in the campus bike racks are available as normal. But, please note there is no operating shower in the Dyson Building.