Risk assessments
Before a new activity begins the activity must be risk assessed. This is so risks can be identified and mitigated. It also stops activities whose risks cannot be mitigated to an acceptable level. Activities can range from laboratory-based experiments with dangerous chemicals and substances to running a stand at a science festival.
Who should carry out a risk assessment?
Risk assessments (RA’s) can be carried out by any member of the College including staff and students who have completed the RAFT training course. However, risk assessments are not normally conducted by undergraduate students. If an undergraduate carries out an RA, they should be closely monitored by their tutor or course leader.
How is a risk assessment conducted?
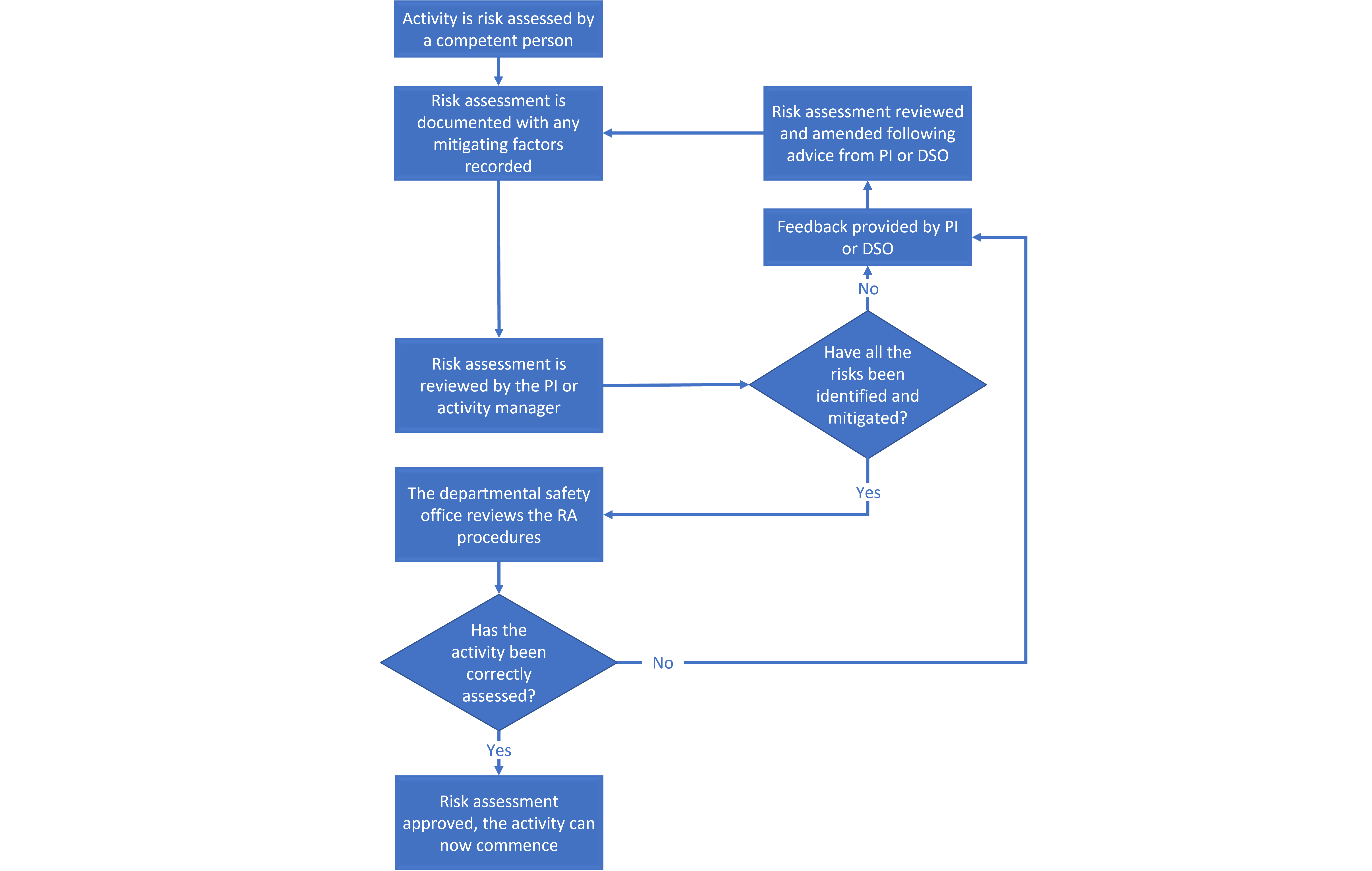
RA’s are normally carried out by the person(s) who will conduct the activity. This is then reviewed by a competent person such as a PI. The departmental safety officer will then carry out a final review to ensure that all the necessary assessments have been completed correctly.

To help staff and students complete RA’s, ESE use an online general risk assessment tool. This provides a useful starting point for most laboratory and workshop-based assessments.
It may be necessary to complete further risk assessments if the activity includes hazardous substances, pressurised gases, cryogenic fluids etc. These risk assessments should be completed in a Microsoft Word document and attached to the online general risk assessment.
Templates for additional risk assessments can be found at:
- Control of Substances Hazardous to Health (COSHH)
- Compressed Gases Risk Assessment Form
- Cryogenic Liquids Risk Assessment Form
- Machinery Risk Assessment Form
Other risk assessments
Fieldwork
For fieldwork risk assessments see the fieldwork safety site.
Events and festivals
For Events and festival risk assessment use the activity overview and risk assessment template.
Hosted sites
If you are working away from the college at another university or institution, you may need to depend on the hosts risk assessment. To ensure the hosts risk assessment are of a standard required by ESE, you should complete the hosted risk assessment form.
Please note, you are not required to complete a general risk assessment for Fieldwork, Events/Festivals or hosted sites.
