Bullying and harassment
The Department of Mechanical Engineering is committed to promoting and championing an environment where all students, staff and visitors feel safe and supported and are treated with respect, consideration and courtesy.
We have a zero-tolerance stance on bullying and will take action to ensure such behaviour is addressed and eliminated. We are constantly striving to ensure that its community of staff and students do not experience any form of bullying or inappropriate behaviour.
The Department has a responsibility to ensure all incidents of bullying are dealt with appropriately, both to address the behaviour of the alleged perpetrator and to provide support for those affected. However, there may be occasions when you feel that you have been bullied and we are here to help and support you through this.
Widget
- What is Bullying, Harassment or Victimisation?
- Different types of bullying
- What is Discrimination?
- What should I do if I feel bullied, harassed, victimised or discriminated against?
- Departmental contacts
- Other support
- What should I do if I have been accused of bullying, harassment, victimisation or discrimination?
- What happens if a complaint is escalated?
Bullying and Harassment are serious matters which are not acceptable within the College, or outside if the College is involved or affected in any way. Incidents can happen between students, staff, or between students and staff. Not all incidents of bad behaviour count automatically as harassment, bullying or victimisation, but where they do, they will be challenged and investigated as a matter of urgency.
- Bullying is the exercise of power to undermine another person. Bullying behaviour is threatening, insulting, abusive, disparaging or intimidating. Cyber bullying is becoming more prominent and is as harmful and as unacceptable as the more conventional forms of bullying.
- Harassment occurs when someone does or says something which violates a person’s dignity, or creates an intimidating, hostile, degrading or offensive environment for that person. It can be written, verbal, non-verbal or online – we should also be particularly aware of how harmful harassment by social media can be.
- Victimisation refers to treating someone less favourably because they have complained about direct or indirect bullying, harassment or discrimination, or they have supported someone else to do so.
Bullying can come in one of the following forms:
- Physical - Unwanted physical contact ranging from invasion of personal space to assault and damaging possessions.
- Verbal - Offensive comments and threats. This can include jokes, sarcasm, insults, malicious rumours, constant criticism, shouting, patronising, disparaging, humiliating or insulting comments and the use of passive-aggressive language in verbal or written communication.
- Relational - The intent to hurt someone's reputation or social standing. Includes isolation from normal work or study place or social events, persistently overloading an individual with an unreasonable workload. Threatening to disclose a person's sexuality or disability to others. Deliberately using the wrong name or pronoun in relation to a transgender person. Denying training or promotional opportunities. Taking credit for someone else’s work.
- Cyber - The use of technology to harass, threaten, embarrass or target another person. This includes email, instant messaging, text messaging, social networking sites and mobile phones.
The Equality Act (2010) describes nine protected characteristics. If someone treats you differently based on any of these characteristics, or if they perceive that you fall into a group based on one of these characteristics, this is discrimination.
There is no obligation for you to declare any of the below characteristics. Any information held about you by the College as part of our requirements to provide you a contract or studentship are held confidentially. The protected characteristics are:
- Age
- Disability
- Gender
- Reassignment of gender
- Marital or Civil Partnership status
- Pregnancy or maternity
- Race or Ethnicity
- Religion or belief
- Sexual orientation
Discrimination can be positive, however in some instances discrimination can play a part in bullying or harassment.
The Department takes any accusations of bullying, harassment, victimisation or discrimination very seriously. The department operates an informal process for discussion and support surrounding one off, or continuous incidents caused by another person(s) behaviour, that may be having a negative effect on your working environment.
All information that you provide to us will remain confidential, and we will only involve others if:
- You have given us permission to do so OR
- We deem that the situation is serious enough that the situation must be escalated
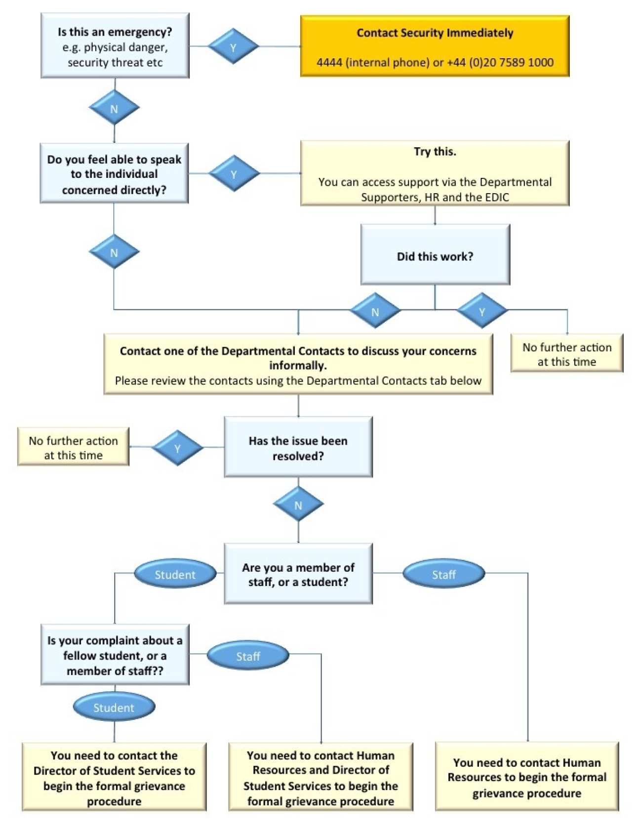
If you feel that you, or someone close to you are being bullied, harassed, victimised or discriminated against, please follow the process below to ascertain who you should speak to in the first instance:

If you feel able please speak to your supervisor or personal tutor in the first instance. If this is not appropriate or if you feel that situation is too severe, the Department also has a number of nominated individuals who are trained to confidentially listen, support and advice you through situations where you feel you have been bullied, harassed, victimised or discriminated against.
Individuals shown in the table below have main remit areas (shown in bold), however if you are a member of a different group you can contact anyone which shows your student or staff status:
|
Name |
Available to contact for: |
Contact information |
|
Helen Stoneham |
|
Ext. 47001 CAGB 577a |
|
Naomi Jackson-Macfarlane |
|
|
|
Ulrich Hansen |
|
Ext. 47061 CAGB 714 |
|
Amir Kadiric |
|
Ext. 41717 CAGB 672 |
|
Soraia Pimenta |
|
Ext. 43784 CAGB 521 |
For more information please see the College Policy on Harassment, Bullying and Victimisation. This policy defines the ways in which harassment, bullying and/or victimisation can occur. The policy provides guidance to resolve any problems should they occur, and avoid recurrence, with its main aim being the prevention of harassment, bullying and/or victimisation.
All College staff and students are covered by this policy.
Contacts for Students:
- Your personal tutor
- Student Counselling service: Tel. 020 7594 9637
- Student Advisors: Tel. 020 7594 8060
Additional Support:
- National Bullying Helpline: Tel. 0845 22 55 787
- Equality, Diversity and Inclusion Centre
Being accused of bullying, sexual harassment or discrimination can be as stressful as being bullied, sexually harassed or discriminated against. We will act impartially and fairly towards you. These are serious accusations and even if you feel that they are unjustified, it is important not to become angry with the accuser. Try to remain calm and seek advice. The College and the Department have many pathways to helpful support.
What you should do if you’ve been accused of bullying:
- Listen carefully to the accusation and the particular concerns expressed.
- Review your behaviour. You may have upset other colleagues who have not made a complaint. The offense may have been entirely unintentional.
- Try to remain calm and open-minded.
- Do not confront the accuser or consider revenge.
- Immediately stop the behaviour that is causing offense. If you are found to have bullied, harassed or discriminated against someone after the objection has been made, the fact that you persisted will make the offence more serious.
- Contact one of the CEP or College Advisors (see below).
- Be honest.
- Embrace change. You might need to adjust your behaviour and style of communication to avoid similar situations in the future.
- Cooperate with any formal investigations.
You can contact any of the Departmental supporters for help and advice, or you can get in touch with the contacts and networks provided in the ‘Other support’ tab. All support will be provided impartially and confidentially.
If a scenario cannot be dealt with in-house, or it is deemed that it is serious enough to escalate at an early stage, the person making the complaint will be advised to formalise the process. Ultimately, this is a decision that they should make themselves. The Director of Student Support will only act upon their instruction.
Should you decide to formalise a complaint, this will be done so via the Grievance policy.