GMC sponsorship
GMC Sponsorship for international medical doctors pursuing research at Imperial who are undertaking clinical work
Introduction
Imperial College London, coordinated by the Clinical Academic Training Office (CATO), is able to provide General Medical Council (GMC) sponsorship (approval) for well-qualified and highly recommended international medical doctors, who wish to undertake part of their research in the UK. It is only intended for those who will return to their home country to practice the skills they have gained, at the end of the sponsored period.
CATO is not able to provide work permits or visa assistance for applicants. This scheme provides GMC sponsorship (approval) only. Applicants must make their own visa arrangements, with assistance from their supervisor and the associated Imperial College department they will undertake research and clinical time in. As part of the Imperial scheme, applicants will also need to make a parallel application directly to the GMC (see further guidance below).
Imperial College London will only consider sponsoring overseas doctors who already meet the following criteria:
- The applicant has already been offered a suitable post by a senior member of Imperial College London academic staff (applicants must initiate and make direct contact with a supervisor. CATO will not provide assistance in this respect)
- Confirmation that the applicant intends to carry out clinical research at an affiliated Imperial College London Hospital and associated Imperial College department
- Confirmation that the applicant has been awarded a scholarship, official funding or a salary, (the scheme does not encompass financial support for candidates)
- Confirmation that the applicant’s medical qualifications have been authenticated by the Educational Commission for Foreign Medical Graduates (ECFMG).
-
Important: Any International Medical Graduate who has attempted and failed the PLAB test will not be considered for GMC sponsorship by Imperial College London. Applicants should continue to practice clinically in their home country right up until they make an application for registration with the GMC. Candidates should also be engaged in medical practice for three out of the last five years including the most recent twelve months. If applicants are already in the UK they must be able to explain how they are currently working clinically if they wish to apply.
Applicants are advised to read the GMC Process Regulations before applying.
Accordion widget
- To start the Imperial College GMC application process
- To progress the Imperial College London sponsorship process
- Completing your application, timeframes, charges and Induction
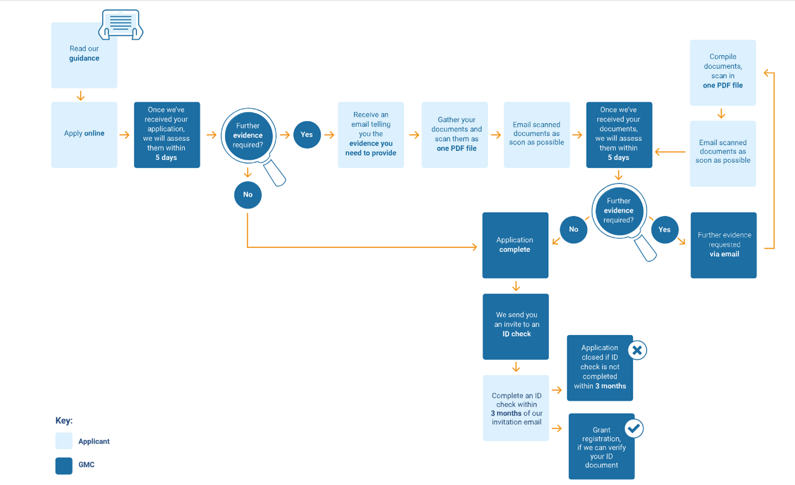
To start the Imperial College London GMC Sponsorship application process
Verification of Qualifications: Applicants will need to have their primary medical qualification independently verified by the Educational Commission for Foreign Medical Graduates (ECFMG). This requirement applies to the majority of doctors who have qualified outside of the UK and the European Economic Area (EEA). ECFMG will confirm that the candidate’s qualifications are authentic, by checking them directly with the applicant's medical school and sharing the outcome of their findings with the GMC.
The ECFMG verification process can take some time, applicants are advised to allow up to 90 days for this. There is a cost to the applicant, payable to ECFMG; see website link. The verification process does not have to be completed, doctors need to have started the process and have an ‘EPIC’ number issued by ECFMG – they need this to be able to apply for the GMC registration. Applicants may choose to go through the ECFMG authentication process first, or may prefer to wait until they have a firm offer of sponsorship from an Imperial College London supervisor first, but either way applicants must allow and plan sufficient time for the ECFMG process ahead of their anticipated start time in the sponsored post.
Imperial College London sponsorship scheme: To begin the sponsorship application process with Imperial College London applicants must initiate and make direct contact with a research supervisor who is a senior member of academic staff at Imperial College London.
- Before commencing an application for GMC sponsorship at Imperial College London, the Supervisor and the applicant should have a structured interview together by telephone, Skype or in person. The supervisor should conduct the interview with the applicant, as outlined in the regulations. Structured interview questions are available from CATO if required. If interviewed successfully, and the applicant is offered a suitable position at Imperial College London, the Supervisor can commence the GMC sponsorship application process.
- If the applicant is suitable and the supervisor is able to offer a post, the supervisor should complete the Supervisor form. The Applicant should also complete the Initial International Sponsorship form.
- Both completed forms (supervisor and applicant) should be sent by the Sponsoring Supervisor to (cato@imperial.ac.uk) for review. Once the forms have been reviewed and deemed suitable, instructions will be provided by CATO to progress the application. Both supervisor and applicant will need to provide a number of supporting documents as part of the process. Please refer to the GMC Sponsorship paperwork checklist for the full list of requirements.
General Medical Council (GMC): In addition to ECFMG and the application process at Imperial College London, applicants must ALSO complete the specified application and registration process for International Medical Graduates at the GMC. Candidates can choose when to start the GMC process, and once started they will receive a GMC reference number - but the GMC process cannot be fully completed until ECFMG and our Imperial College London scheme requirements have been fulfilled.
We encourage applicants to read the GMC blog which lists their top tips for international doctors applying for GMC registration.
PLAB attempts
Doctors who have failed and not subsequently passed either part of the PLAB test are generally not considered as suitable candidates for GMC sponsorship. Checks will be carried out to establish whether a candidate has attempted the PLAB test before offered sponsorship.
Information about submitting a GMC application
Once the applicant have started their GMC application, they can save it and come back to it later. They have three months to complete their application. If the applicant fails to submit their application in this period, they'll have to start a new one. Further information about the GMC process are here: I am ready to apply
From February 2024, the GMC is changing the online process for applicants.
Applicants will be asked to upload their supporting documents at the same time as submitting their application to the GMC. This change aims to streamline the application process and hopefully speed it up, as the GMC will have all the required documents to assess the doctor’s application at the point they receive it. Successful sponsored applicants would not need to submit a Sponsorship Registration Certificate (SRC) as part of their GMC application. Instead, this document will be sent directly to the GMC by Imperial College as their sponsor.
Important: Applicants should continue to practice clinically in their home country right up until they make an application for registration with the GMC. Applicants should also be engaged in medical practice for three out of the last five years including the most recent twelve months. If applicants are already in the UK, they must be able to explain how they are currently working clinically if they wish to apply.
Identity Checks: Once applicants have submitted their documentation and qualifications to the GMC, the GMC will review an applicant’s application for a licence to practice. If an applicant’s application is accepted, they will have to attend a GMC identity check. Applicants will attend their identity check in person at the GMC’s offices.
To progress the Imperial College London sponsorship process
After the successful interview and submitting initial forms to the CATO Team applicants will need to provide the following information and documentation in support of their application to Imperial College London, refer to the checklist for full details.
Candidates must provide:
- Evidence of Primary Medical Qualification (with official translation)
- Evidence of post-qualification training in general clinical practice and in the specialty relevant to the research programme
- ECFMG verification of medical qualifications
- Proof of Identity (Passport or similar photo ID as accepted by GMC)
- Evidence of English Language proficiency to meet standards set out in GMC guidance. The candidate will either need to take the IELTS Test OR the Occupational English Test (OET) and achieve the required standards. See further information at the bottom of the section*.
- A certificate(s) of Good Standing
- A statement of the research programme, including a description of the clinical commitment required
- Evidence of financial support to ensure completion of the programme
- Names (and email and postal addresses) of 2 referees who will provide a confidential reference on request (Provision of the full names and contact details of two overseas Consultants with whom the candidate has worked within the last twelve months and the last two years to provide structured references).
- A Curriculum Vitae
- A copy of GMC Application form and number once the application has been initiated
Supervisors must provide:
- Confirmation that an offer has been made at an affiliated Imperial College London hospital in association with and Imperial College department in an approved practice setting (equivalent to StR 1 level or above, minimum of 6 months, maximum 2 years)
- A statement of the assessment process for the applicant (interview)
- Details of the applicant’s approach. E.g. was it a personal approach by the applicant or a response to an existing Fellowship scheme (if the latter, how was the Fellowship scheme advertised)
- Details of the method of assessment carried out in person, e.g. was it by telephone or by e-mail
- An outline of the research programme and team into which the IMG will be placed
- A description of any information which the Supervisor may have about the IMG’s university and/or hospitals where the degree and/or specialist training was undertaken, either from direct experience, collaborative arrangements with colleagues at the institution(s), or other clinical fellows from the institution(s)
- A copy of the interview notes
- A copy of the job description
- A completed ‘supervisor’ form (available by email: cato@imperial.ac.uk )
- Evidence of agreement from the relevant local NHS Trust to provide an appropriate honorary clinical contract
When all of the documents including references are received, the CATO Team will formally consider the application and decide whether sponsorship is granted. All documents and requirements will need to meet the eligibility criteria for the approval to be granted.
If sponsorship is granted, the CATO Team will send a Sponsorship Registration Certificate (SRC) for GMC registration to the candidate confirming that sponsorship is agreed for the particular post, and copied to the supervising consultant. The GMC will then review the case and make a decision about the candidate’s eligibility. The final decision about an applicant's eligibility rests with the GMC.
*English Language Proficiency*
Most sponsorship applicants must have a pass in the Academic IELTS or OET (Medicine) that is less than two years old when the GMC approve their application for registration. If the applicant's test is nearing two years old are encourage to retake either test.
This does not apply to applicants who are a national of a country where English is the first and native language and who were awarded their primary medical degree from a country where English is the first and native language. To check the list of countries where English is the first and native language visit the GMC website.
For the IELTS Test , Test candidates must:
- get a score of at least 7.0 in each testing area (speaking, listening, reading and writing), and an overall score of 7.5.
- get these scores in the same test
- take the academic version of the test
- supply the original stamp and test report form (TRF) number
For the OET Test , in order for the GMC to accept your OET certificate, it must show
- that you took the medicine version of the test
- that you got a grade of at least 'B' in each testing area (speaking, listening, reading and writing)
- that you got those grades in the same test
- your OET candidate number
- that you obtained the grades in your most recent sitting of the test
English Language Evidence: The only exception to the rule above is for doctors who have a passport AND a Primary Medical Qualification (PMQ) from a country where English is the first and native language. E.g. a doctor with a passport and a PMQ issued in South Africa.
Completing your application, timeframes, charges and Induction
- Applications should be made as far in advance of the expected start date for the post as possible (minimum 6 months recommended). The timeframe for processing applications varies depending on the complexity of each case. Applications are processed upon receipt of all requested documentation, and all correspondence will be dealt with as quickly as possible.
- For any information or queries about the International Sponsorship Scheme, please contact cato@imperial.ac.uk
- There is a fee of £300 for the administration of the Imperial College London sponsorship scheme, this is usually payable after the CATO Team has received the Initial International Sponsorship form and deems the candidate initially suitable.
- There are additional charges relating to the ECFMG verification of qualifications and for taking IELTS/OET tests that applicants will need to be able to fund.
Induction Arrangements
- Welcome to UK Practice (WtUKP) workshops: Applicants to the Imperial College London GMC Sponsorship scheme are strongly recommended to attend the GMC's free workshops delivered by experienced GMC staff, who are experts in GMC guidance. Places are limited and fill up quickly. Applicants are advised to book early at workshops for doctors.
- Department/NHS Service induction: All applicants successfully approved through Imperial College London GMC Sponsorship scheme are expected to receive a comprehensive induction provided by the Imperial College academic department or the Trust clinical team that is hosting them. Successful applicants should speak to supervisors to ensure that this happens in the early stages of their time at Imperial.
- Imperial CATO Induction discussion: All applicants successfully approved through Imperial College London GMC Sponsorship scheme will also be required to attend an Induction interview with the Director of Clinical Academic Training in the early stages of their time at Imperial.
