Meter loan pool
The Sustainability Hub at Imperial College London is pleased to announce the launch of the Meter Loan Pool Scheme, a free resource for Imperial staff to measure electricity consumption of specific equipment and spaces. This program aims to promote energy efficiency by allowing staff to identify potential energy savings in their workplaces.
Benefits of the Meter Loan Pool Scheme
The data collected from these meters can be used to:
- Identify best practices for reducing electricity consumption with your equipment.
- Demonstrate energy reduction after installing new equipment.
- Measure the impact of behavioural changes through programs like LEAF, Green Impact, or My Green Lab.
- Establish a baseline for energy consumption in an area and track energy savings over time.
Types of Meters Available
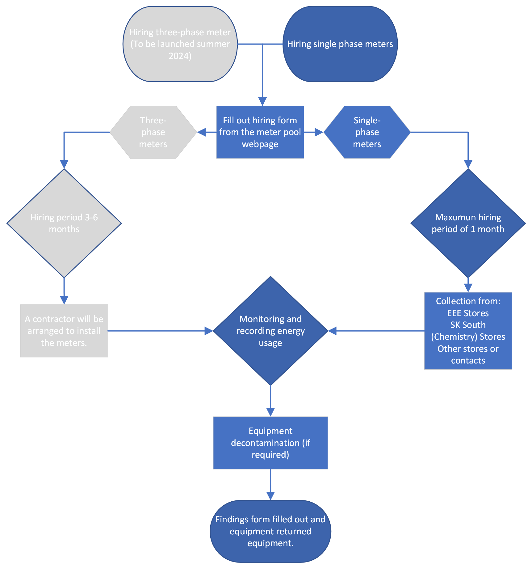
At this time, the scheme offers one type of meter for hire:
Single-phase meters: These can be plugged into a standard electrical 3 pin socket outlet and then the equipment you want to monitor is plugged into the meter. Data is displayed digitally on the meter for you to record. Rental duration is one month. More information on usage, including a very short video, can be found in the user guidance links below.
Using Single-phase Meters
For guidance on using the single-phase meters, please refer to the Single-Phase Meter Guidance (pdf) and explanatory video.
Follow general electrical safety for equipment and prevent any liquid ingress to the meter. If it becomes damaged, mark as such, decontaminate and return to the pick-up point and we will remove it from service.
Hiring Forms and Collection
To hire a meter, you need to complete a request form. You will then be informed about which stores or lab/sustainability manager you can go to for collection. You will be issued a meter in a plastic wallet. Keep this wallet and use to package the meter for return. Meters are already PAT tested.
If you are in a highly restricted e.g. category 3 lab, or restricted lab area, please purchase your own meters for use in that area. We recommend the RS-PRO 178-5370 from RS Components and encourage you to still share any data you collect via the return form.
Further info on types of lab space on Access control and permits | Administration and support services | Imperial College London
Do not use these meters in areas with potentially explosive or explosive environments (ATEX directives).
Reporting Findings
Report your equipment energy findings in kWh for different equipment types (including make, model and number) on the return form.
Returning Equipment
When returning the meter follow your existing local rules and risk assessments for decontaminating equipment that is being removed from your laboratory environment e.g. wipe the surface clean with a clean wipe or tissue lightly dampened with detergent/ 70% alcohol.
Put the clean meter in its plastic wallet and return to the original pick-up location/ contact with an Equipment Decontamination Certificate (doc).
If the meter has not been used in a laboratory environment just mark the box on page 2 section 1 of the decontamination certificate; no special precautions required.
Contact
If you have any questions or need assistance, please email sustainable@imperial.ac.uk with the subject 'Meter Loan Pool'.
Frequently asked questions
- How long can I hire a meter?
- What is the process flow chart for hiring a meter?
- Where are the meters stored?
- Is there a cost for installing three-phase meters?
- How long should I measure equipment for?
- What unit of energy consumption do I select on the loan meter?
- Why is a report form required?
- How do I convert kWh into actual £ cost?
- What difference does monitoring make in a lab?
- What type of energy intensive lab equipment could I measure first?
- Can meters be used in areas with contamination risks (chemical/biological)?
- Can meters be used in areas with ATEX explosion or potential explosion risks?
Single-phase meters can be hired for a maximum of one month. Three-phase meters can be rented for a minimum of three months, up to a maximum of six months.

The meters are stored at selected locations across campuses. You will be informed about your designated store/ contact after completing the request form.
No, the cost of installation is covered by the Sustainability Hub's budget.
You only need to monitor for 24 hours to get kilowatt-hours/day (kWh/day), if it is slightly outside that time the data can be adjusted pro rata.
If you have an electronic item that is only run for two hours at a time, just record the normal start and finish times and that will be the energy taken per run.
A kilowatt-hour (commonly written as kWh) is the energy delivered by one kilowatt of power for one hour. A kWh reading can easily be converted into a current unit price as these are very variable.
The Sustainability Hub uses the data collected to understand the impact of the scheme and to identify potential best practices and actions to reduce energy consumption.
kWh/day reading x 365 days x unit price of electricity = £££££
The unit price of electricity is variable, and the College averages this value over a year. Current unit price as of May 2024 is 30p/kWh.
Ultra-low temperature freezers in life sciences and medicine labs are likely to have the biggest energy consumption ranging from 2,190kWh - 8,760kWh/year each.
For freezers, the top tip is - listen. If the compressor is on most of the time, whirring away and noisy, it will be an inefficient freezer so target those first.
By monitoring the equipment you have, finding inefficient units and having them replaced as budgets/internal and or grant funding allow, it can significantly decrease your lab energy footprint.
There is not much information published on equipment in engineering labs, so we are keen to establish some data on this.
Equipment that heats (e.g., ovens, drying cabinets) and cools (e.g., freezers, especially ultra-low temperature freezers at -80°C) takes the most energy.
You might want to target one type of equipment and compare across all the makes and models in your labs or select a range of several types of equipment.
Other equipment to consider targeting: gloveboxes, microbiological safety cabinets, incubators, vacuum pumps, thermocyclers, water baths, HPLC (High Performance Liquid Chromatography), rotary evaporators, refrigerated centrifuges
Yes, in limited access areas but you must declare any potential risks on the request form and ensure appropriate decontamination before returning the meter as outlined above.
No.