Standard model, 3.0
The Large Hadron Collider at CERN has found the one thing no one could have predicted: nothing new. Imperial reports on what this means for CERN insiders – and for the future of big physics.
Words: Peter Taylor-Whiffen / Illustration: Ian Dutnall
Matter
Everything in the universe is made from a few basic building blocks called fundamental particles, governed by four fundamental forces.
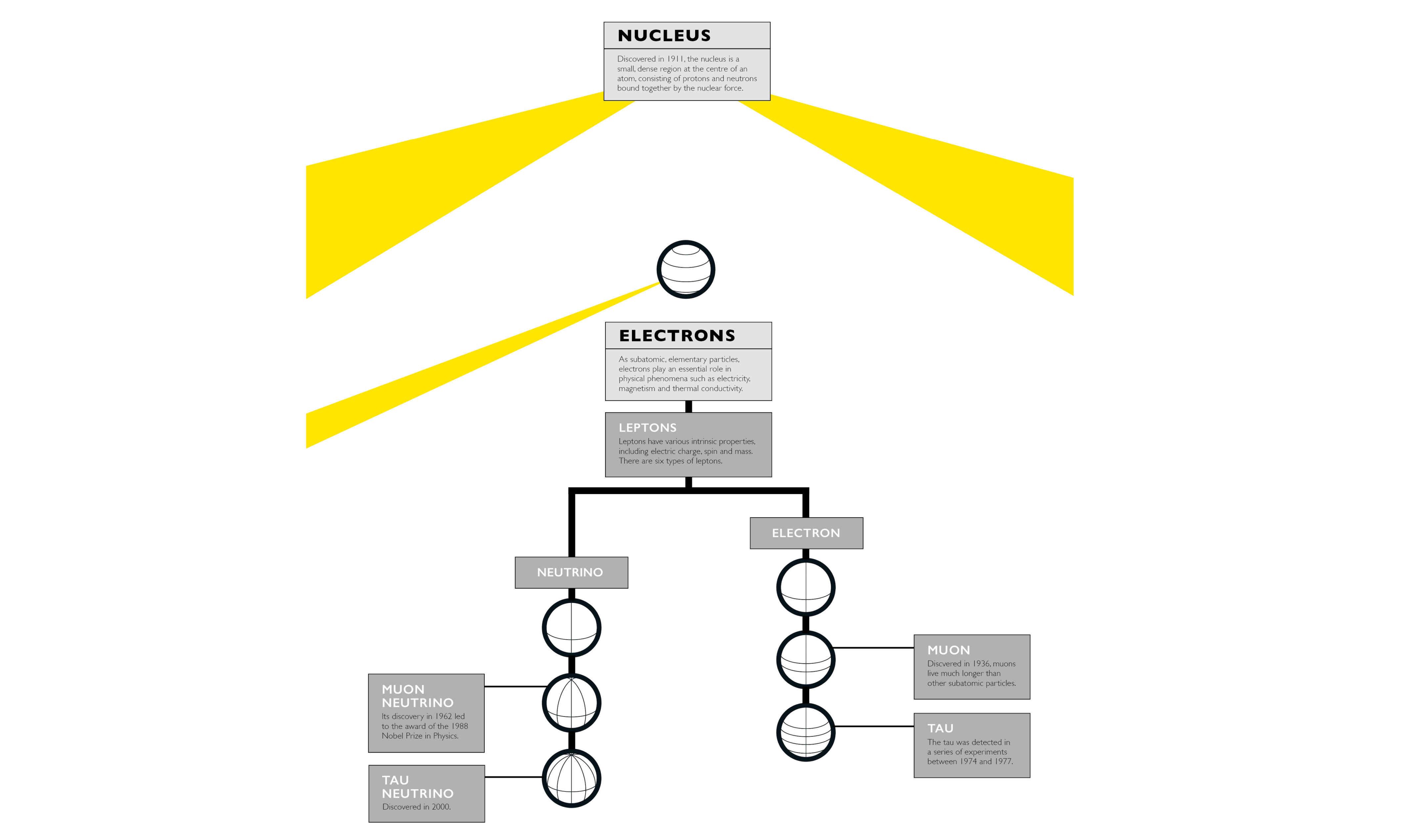
Atom
Every solid, liquid, gas and plasma is composed of neutral or ionised atoms, typically around 100 picometers (a ten-billionth of a metre) in size.
Photons
A boson, it carries the electromagnetic force and binds the electrons to the nucleus.
Nucleus
Discovered in 1911, the nucleus is a small, dense region at the centre of an atom, consisting of protons and neutrons bound together by the nuclear force. The nucleus of an atom consists of protons, and neutrons, which in turn are the manifestation of more elementary particles, called quarks.
Electrons
As subatomic, elementary particles, electrons play an essential role in physical phenomena such as electricity, magnetism and thermal conductivity.
Leptons
Leptons have various intrinsic properties, including electric charge, spin and mass. There are six types of leptons:
- Neutrino
- Muon neutrino: Its discovery in 1962 led to the award of the 1988 Nobel Prize in Physics.
- Tau neutrino: Discovered in 2000.
- Electron
- Muon: Discvered in 1936, muons live much longer than other subatomic particles.
- Tau: The tau was detected in a series of experiments between 1974 and 1977.
Quarks
The only elementary particles in the Standard Model to experience all four fundamental interactions.
Down
- Strange: Alternatively known as the ‘s’ quark (from its symbol), its official name.
- Bottom: Also known as the beauty quark, it was discovered in 1977.
Up
- Charm: Its 1974 discovery led to breakthroughs called the November Revolution.
- Top: The ‘t’ quark is the most massive of all observed elementary particles.
Protons and neutrons
An example of baryon hadrons, protons and neutrons are composite particles made up of quarks, held together by strong nuclear force.
- Gluons: Bind quarks into neutrons and protons and then into the nucleus itself.
- W - Bosun: With others, converts protons into neutrons, and vice versa.
- W+ Boson: Like W– bosons, it changes the very make-up of particles.
- Z Boson: Its discovery in 1983 paved the way for the Higgs boson discovery.
Twelve fundamental particles. Four fundamental forces. The Standard Model does a pretty good job of describing the universe – if it weren’t quite so frustratingly incomplete. And then there are the questions that the Standard Model can’t help with, such as: ‘what is dark matter?’ and ‘what happened to the antimatter after the big bang?’
Which is where CERN comes in. We think. Because as physicists explore the properties of nature at higher energy levels than ever before they have discovered perhaps the one thing no one predicted 30 years ago when the project was conceived: nothing new.
That’s not to say the Large Hadron Collider (LHC) has not been successful. This extraordinary project, involving 10,000 scientists from 60 countries, recreates the instant directly after the Big Bang. It fires protons at 670 million mph in the European Centre for Nuclear Research’s 17-mile tunnel underneath the Swiss-Franco border and records the resulting 600 million collisions a second on the most powerful supercomputer in history. Its discovery of the Higgs boson in 2012 – the particle that gives all others their mass – spectacularly confirmed the broad accuracy of the Standard Model.
But what happens now? With so much of the universe still unexplained, where does this leave the Standard Model? And where does particle physics go from here? Have we actually learned anything at all?
“Absolutely,” says Professor Jordan Nash, Head of the Department of Physics. “No new particles is an extremely significant finding. Every result teaches you something, even if it wasn’t the one you were necessarily hoping for. We may have to look at the data we have in different ways, or possibly build higher energy or higher intensity accelerators to see evidence of new particles.”
Nash also spent time as a CERN senior staff scientist helping develop and prepare upgrades for the CMS (compact muon solenoid) experiment, a ‘general purpose’ detector on the Collider. “We need a future version of the detector to give us the capability of analysing much higher intensity examination,” he adds. “The LHC is a fantastic machine and the best tool we’ve currently got to search for new physics. We need to replace certain detectors in order to enable us to work with more particles in the accelerator. These need to be capable of withstanding up to a factor of 10 times more intensity. Precise measurements of so many collisions may allow us to spot small deviations from the predictions of the Standard Model.”
We know a lot about five per cent of our universe, and almost nothing about the other 95 per cent"
Professor Henrique Araujo
Department of Physics
Nash’s CMS colleague Dr Sarah Malik agrees. “The Standard Model is our current best theory of fundamental particles and the interactions between them,” she says. “It is the current state of the art theory and it has worked extremely well, offering explanations to countless experiments and predicting the outcome of countless others. Its crowning glory is the Higgs boson, the missing piece of the jigsaw with regard to generating mass. But the Standard Model does have shortcomings and we have many reasons, theoretical and experimental, to suspect it is not a complete description of the universe.”
That Model, developed in the 1960s and 1970s, deems there are 12 matter (fermion) particles – six quarks and six leptons – and five force-carrying boson particles, and theorises the nuclear interactions between electromagnetic, weak and strong forces. It has been corroborated over the past 20 years by the discoveries of the largest of all elementary particles, the top quark, the tau neutrino and, most famously, the discovery of a particle matching the properties of a Higgs boson.
However, the model is also described as “the theory of almost everything”, a phrase that equally praises and damns it because of both its wide reach and its failure to explain such fundamental phenomena as gravitation, the accelerating expansion of the universe and dark matter. Which means that, while the Model theory turns out largely to be true, it leaves us literally in the dark.
“We know a lot about five per cent of our universe, and almost nothing about the other 95 per cent,” says Professor Henrique Araujo of the Department of Physics. “In particular we don’t know for sure the energy scale of the new physics – it could be just above the current level probed at the LHC, or we could be a million miles off and barking up the wrong tree completely.”
Which brings us to LUX-Zeplin (LZ), a separate detector in the US attempting to find dark matter. Araujo led an Imperial team on the LUX (Large Underground Xenon) experiment, which was sited at the Sanford Underground Research Facility under the Black Hills of South Dakota, and used a third-of-a-tonne of cooled liquid xenon surrounded by sensors designed to detect the weak light pulses if a WIMP (weakly interactive massive particle) collides with a xenon atom.
“We know dark matter exists – this is proved by its gravitational effects,” he says. “And we know it makes up around 27 per cent of the energy content of the universe. However, beyond that, it remains unidentified because of its failure to emit or absorb any electromagnetic radiation – such as light. But hopefully the particles will still interact through the very tenuous weak nuclear force.”
While the nature of dark matter particles is unfathomable (their elusive nature prompted author Bill Bryson, in his book A Short History of Nearly Everything, to gently parody physicists’ liking for acronyms by describing them as “Dark Unknown Nonreflective Nondetectable Objects Somewhere – DUNNOS”), Araujo is hopeful we are on the verge of a breakthrough.
“The LZ detector is 30 times larger than LUX, and is vastly more sensitive than anything previously built,” he says. “I’m very hopeful we will find WIMPs, which will bring us conclusive results about the nature of dark matter – and within the next 10 years. If this doesn’t happen, I think it will not be because we don’t have the right equipment, it will be because this particular type of particle is not there. But we believe they are, so I’m very hopeful we’ll get some answers.”
Those answers, from the LHC or the LZ, may, says Malik, further our understanding of, say, the role of supersymmetry – the theory that every fermion in the Standard Model has a boson superpartner, and vice versa – as well as what happened to the anti-matter after the Big Bang, and whether the Higgs boson is even what we believe it to be.
“The theory is that the Higgs particle generates mass. But its own mass is unstable and has divergent contributions, which brings us to theories like supersymmetry, which not only solve this issue but also postulate a particle that could be the perfect candidate for dark matter. A more powerful accelerator means we can probe heavier particles,” says Malik. “Since dark matter carries no electric charge and interacts very weakly, these particles would leave no trace in our detectors and their presence must be inferred by applying momentum conservation and attributing to them any imbalance in transverse momentum.
“The new data will also allow us to make precise measurements of how strongly the Higgs couples to other Standard Model particles and hence ascertain whether the Higgs boson fits what we expect from the Standard Model or if it’s the product of some other theory. We have many well motivated reasons to expect new phenomena beyond the Standard Model.”
The LHC has upped its game significantly since its launch, and will continue to do so. Its first research run in 2010 was at an energy level of 3.5 teraelectronvolts (TeV) per beam– it now runs at 13 TeV and CERN is planning over the next five years to raise this to 14 and increase its luminosity.
“It will bring us a huge amount of new information,” says Dr Alex Tapper, who leads the Imperial group involved in developing new electronics boards to cope with the increased data from the enhanced LHC. “Normal PCs simply aren’t fast enough so we developed a custom processor and a system of optical fibres that can carry huge amounts of data very quickly.
“I’m hopeful we will find an anomaly that does help us identify and define dark matter. The Standard Model has guided experiments but we know there’s something way beyond that, as yet undiscovered. People like answers that fit the theories, and these are valuable, but I’m an experimentalist – I’ll be overjoyed if we find something that is so unexpected it takes us in a completely different direction.”
It’s ironic, then, and arguably neatly supersymmetrical, that the one thing likely to shine the greatest light on the origin, development and workings of the universe is the as yet impenetrable dark matter.
“You could put it like that,” says Nash. “But that mystery and uncertainty does make it interesting. The Standard Model is the best, most accurate description of the universe we have, but with an enhanced accelerator we could see a breakthrough in the next two, five, 10 years and it could change our thinking completely. There are as many radical theories out there as there are radical scientists and new data could turn up something utterly surprising. That’s really exciting.”
Tapper agrees: “No, we haven’t found anything new. Yet. But the possibilities to do so over the next few years are huge – and anything we do find will give us greater understanding of the universe than ever before. It doesn’t get more exciting than that. It’s clear that particle physics is still the biggest game in town.”
The Blackett Colloquium: Dark Matter
In 2015, Professor Henrique Araujo and Dr Sarah Malik presented their work at a Blackett Colloquium, Department of Physics, Imperial College London.
Higgs boson
In 1964, six physicists, including Peter Higgs, theorised about the existence of an energy field that is thought to exist everywhere in the universe and which is accompanied by a fundamental particle which the field uses to continuously interact with other particles – to give them mass. Its exisitence was the last unverified part of the Standard Model, and the hunt to verify it led to the construction of the Large Hadron Collider. On 14 March 2013, scientists at CERN tentatively confirmed they had found the elusive particle, and later that year Higgs and François Englert were awarded the Nobel Prize in Physics for “the theoretical discovery of a mechanism that contributes to our understanding of the origin of mass of subatomic particles”.